MRADSIM - 辐射仿真模拟软件
MRADSIM 是一款辐射仿真工具包,旨在有效识别潜在的辐射诱发问题,从而帮助实施相应的缓解措施。如今,MRADSIM 已成为支持各类需要模拟辐射相互作用的领域(如航空航天、信息技术、核能与医疗等)进行设计与验证流程的极有用工具。
产品核心功能:
- 转换工具:将 CAD 格式文件(如 STEP)转换为 GDML 格式,以供仿真后端使用。
- 仿真工具:基于 CERN 开发的开源粒子物理软件 Geant4。
- 图形用户界面:现代直观,即使非编程专家也可轻松展示几何模型、设置仿真参数并查看结果。


版本功能介绍:
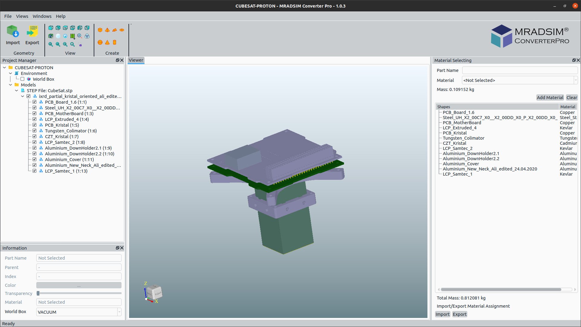
1. 转换器-Converter
MRADSIM Converter 是用于文件转换的重要工具,可轻松将 CAD 文件转换为仿真必需的 GDML 格式。其用户友好的界面简化了转换流程,帮助用户快捷处理复杂几何结构。
提供 ConverterFree 和 ConverterPro 两个版本,满足从基础到进阶的不同需求。
MRADSIM-ConverterFree
-
面向研究机构、高校及非营利组织,免费用于非商业用途。
-
在全球竞争者较少的情况下,已被 21 个地区的知名大学与研究机构广泛使用,累计部署超过 120 份,用户包括 NASA、斯坦福大学、欧洲航天局(ESA)、CERN、麻省理工学院、布鲁克林学院、杰斐逊实验室等。
-
在转换效率和速度上表现优异,支持在 Linux 系统上将 STEP 文件轻松转为 GDML 格式。
-
提供基础材料数据库,涵盖所有重要材料并可快速扩展。
-
界面简单直观,便于将 3D 设计保存为 GDML 格式。
-
支持广泛用于三维实体模型的 STEP 格式,转换后的 GDML 文件兼容 Geant4 仿真软件。
MRADSIM-ConverterPro
-
STEP-GDML 转换工具的进阶版本,相比免费版具备更多创新功能。
-
适合需要将 CAD 设计与仿真软件进行连接的用户,可快速完成复杂项目转换。
-
提供广泛可定制的材料数据库,支持材料与几何结构的增量定义,为仿真配置提供灵活性和定制选项。
-
集成基于 OpenCascade 的 3D CAD 引擎(GDML 查看器),用于结构与空间系统的精准建模,支持在 GDML 格式中创建与组合简单形状,简化建模流程。
-
进阶工具包括:重叠检查、材料分配导入导出、简单几何添加、可扩展数据库。
-
能够处理大型 STEP 文件(测试大小 ≥300 MB),支持复杂结构与系统的分析。


2. 模拟器-Simulator
MRADSIM Simulator 是一款先进的辐射影响模拟工具,在多领域应用中不可或缺。其界面直观,便于用户设置参数与分析结果。
配备强大的分析工具,可对辐射剂量沉积及其他关键效应进行详细研究,为工程师和研究人员提供重要见解。软件支持可定制的仿真参数,允许用户根据具体需求调整分析。
模拟器兼容多种辐射源,并可整合粒子通量数据,确保模拟的覆盖性与准确性。无论是太空、医疗还是其他应用,均能帮助用户完成多方面的辐射分析,提高项目准确性与可靠性。
MRADSIM 提供两个专用模拟器版本:MRADSIM Dose 和 MRADSIM Space,分别针对不同应用场景设计,满足各领域的具体需求与挑战。
MRADSIM Dose
-
包含 MRADSIM-ConverterPro 全部功能,并提供对目标器件沉积剂量的详细分析。
-
功能包括:
-
几何转换:上传 CAD 几何(STEP 格式)并转换为 GDML 进行分析。
-
直观界面:通过用户友好界面设置参数并选择关注的器件。
-
粒子通量集成:导入给定轨道和持续时间内的粒子通量数据。
-
多线程 Geant4 计算能力:可对整个几何结构(如整颗卫星)进行粒子输运及相关物理参数计算。
-
沉积剂量分析:管理并分析器件内累积的辐射剂量,这是辐射敏 感性研究的关键参数。
-
-
其他特性:
-
包含 ConverterPro 所有功能
-
基于 Geant4 的蒙特卡洛粒子输运模拟
-
可定制的仿真参数
-
多种辐射源定义选项
-
支持特定组件及三维映射的剂量、能量沉积与通量分析
-


MRADSIM Space
-
包含 Dose 版本全部功能,并增加专为太空领域设计的先进功能。支持多种轨道与星际辐射场景,可对航天装置保护进行准确详细的分析。
-
通过空间环境功能增强基础模拟器,采用逆向与直接蒙特卡洛方法,计算每个目标的剂量值、通量、表面电荷、路径长度及三维剂量深度分布等关键结果。
-
可生成各类空间辐射,兼容所有主流 Linux 系统。
-
提供专门用于分析辐射效应、高能物理模拟及空间环境下纳 米材料研究的进阶功能。
-
功能包括:
-
几何转换:上传 CAD 几何(STEP 格式)并转换为 GDML 进行分析。
-
直观界面:通过用户友好界面设置参数并选择关注的器件。
-
粒子通量集成:导入给定轨道和持续时间内的粒子通量数据。
-
Geant4 计算能力:支持整个几何结构的粒子输运与物理参数计算。
-
空间应用分析:支持剂量、通量、LET 通量及充电等太空应用所需的分析。
-
-
其他特性:
-
基于 Geant4 的蒙特卡洛粒子生成与输运
-
用户可自定义仿真参数
-
示例几何与对应分析集
-
DUT(被测器件)的三维评分分析
-
DUT 表面的通量与 LET 通量分析
-
多 DUT 的三维剂量分析
-
DUT 中的能量沉积
-
三维剂量深度分布图
-
总能量沉积计算
-
剂量计算
-
三维数据映射
-
48 小时内提供技术支持
-
支持单用户或多用户部署
-


系统要求:
安装 MRADSIM 软件的要求:
- 系统:Linux(在 Ubuntu 20 及以后、Debian、Fedora 上测试)。
- 系统硬件:大于 4 个 CPU 核心和 16GB 内存。
- MRADSIM 也可以通过虚拟机使用(建议系统:Ubuntu 20 或更高版本)。
MRADSIM is a radiation simulation toolkit originally developed at the National Institute of Nuclear Physics (INFN) in Perugia. It aims to effectively identify potential radiation-induced problems and assist in implementing mitigation techniques.
Today, MRADSIM serves as an extremely useful tool to support design and verification processes in any sector requiring simulation of radiation interactions, such as aerospace, information technology, nuclear energy, and medical fields.
Core Features:
-
Conversion tool: from CAD formats (e.g., STEP) to GDML format for simulation backend input.
-
Simulation tool: based on Geant4, an open-source particle physics software developed at CERN.
-
Graphical user interface: modern and intuitive, enabling users without programming expertise to visualize geometry, set simulation parameters, and view results.
Versions:
-
Converter – Converts CAD files to GDML. Offers ConverterFree (free for non-commercial use) and ConverterPro (advanced features for professionals).
-
Simulator – Advanced radiation effects simulation. Includes MRADSIM Dose (dose deposition analysis) and MRADSIM Space (enhanced for space environments).
Applications: Space, Aviation, Physics, Nuclear Energy, Military.
- 2026-05-13
- 2026-05-12
- 2026-05-12
- 2026-05-11
- 2026-05-11
- 2026-05-07
- 2026-05-13
- 2026-05-13
- 2026-05-11
- 2026-05-11
- 2026-05-11
- 2026-05-11





